(本文第一作者:冯济韬 1701班融合教育学生)
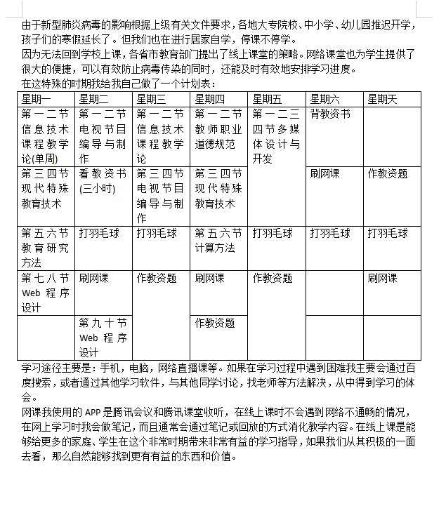
2020年寒假,面对“新型冠状病毒感染的肺炎”疫情造成的诸多不便,并延期开学,南京特殊教育师范学院数学与信息科学学院1701班的同学们和全国的莘莘学子一样,开始了“停课不停学”的特殊历程。
学习就是抗疫。高伟国同学是1701班的班副,家住江苏射阳。这个寒假,他本打算外出打工锻炼一下自己,突如其来的疫情让他哪里也去不了了。他说,面对疫情,宅家就是防控,学习就是最有力的抗击。“任你疫情咆哮,我自岿然不动。”他精心制定了学习计划,每天用很多时间看书学习上网课。班长鲁蓉家在河西走廊,她说,通过抗击疫情这场人民战争,越发感受到我们社会主义制度的优越、国家的强盛和党的英明伟大。我们只有学习好,才能为建设祖国做出贡献。在这个特殊时期,学习就是责任,更能体现我们的爱国情怀和报国之志。她在家中比较辛苦,每天除了做家务,还要辅导弟弟功课,自己的学习一刻也没落下。

高伟国与钱小娟两位同学虽然相隔千里,学习却是“面对面”
学习就是回报。李涵玉同学是1701班的学委,同时又是该班QQ学习群的群主。她在与笔者连线时动情地说,学院胡作进院长早在正月初就向她申请加入了该群,在群里除了要求同学做到保护自己,防控疫情外,谈到最多的就是如何做到“停课不停学”。在胡院长的带动下,学院所有的老师不约而同地开设了教学QQ群。从3月2日开始,每位老师的“空中课堂”如期开讲。我们深知“线上一分钟,线下十年功”的辛苦,只有用心学习才是对学校最好的回报。她为自己设定了闹铃,每天早早起床,坚持课前预习,对接网络连线,确保网课顺利。钱小娟同学说,老师们从疫情发生、“停课不停教”的那一天起,就开启了全天候的备课模式。他们研读教材,遴选资源,打磨教案,链接设备,选择平台,把屏幕当黑板,鼠标变粉笔,精心为我们隔空教学,我们应该更加积极主动学习。她每当听完一门网课,都要认真整理学习笔记,消化学习内容,及时完成作业。她觉得,只有这样才是对老师的最大慰藉。来自三门峡山区的女生吕琪琦同学每天都用大量时间来上网课学知识。她表示,在全国疫情严重,无法开学的大环境下,学校为我们提供了这么好的网络学习环境,我们必须以十足的精气神来认真对待、投入学习,决不辜负学校和老师对我们的殷切期望。

学委李涵玉同学独立思考
学习锻造自觉。“空中课堂”是不见面的学习,上与不上老师看不见,听与不听老师全不知,学与不学靠的是自觉。这次“停课不停学”是对宅家学习自觉性的一次大考。彭圣捷同学说,学习自觉是对一个学生最基本的要求,尤其在这个特殊时期,更要做到自觉,要想想抗疫前线的医务人员,他们是多么的辛苦,甚至有生命危险,比比他们,我们不要太幸福了。因此,我们要懂得感恩,学会珍惜,真正做到“停课不停学,在家自觉学”。他家住皖北,家中网络信号时好时差,为了上好网课,他每天都要找一块空旷、信号比较好的地方,遇到天寒地冻甚至刮风下雨也坚持不辍。女生吉宗,来自青藏高原,有着藏族人民开朗奔放的性格,这次寒假,她变得格外的“恬静乖巧”,专门为自己设定了《课程表》,内容涵盖“现代特殊教育技术”、“教师职业道德规范”等10多门课程,自己按时上课下课。

彭圣捷同学在空旷的田野上“借网”学习


学习中的藏族女生吉宗和她的课程表
学习贵在用心。同学们普遍感到,疫情期间,不能走亲访友,宅在家里,有些无奈,甚至还有些小小的紧张。学习不仅是战胜疫情的利剑,更是充实武装自己的良药。曹珊珊同学说,宅家学习,或许有这样那样的难处,但是只要我们做有心人,用心学,办法总比困难多;肯坚持,“神马”都不是事。她家住安徽农村,家中网络经常有“卡网”现象,每逢学校的网课,她就到邻居家“蹭网”隔空听讲。杨宇霄、李乐乐、袁婕、马晓妍、蔡雪娟等同学把中国大学MOOC、慕课网、学习通等作为在线平台,每天定时收听。女生金佳露坚持每日打卡记时,按照老师公布的课程有序学习。准备考研的女生左宛昕从学校图书馆借了7本书回家,最多一天看书10小时以上。女生王志慧每当遇到学习障碍和难点,则通过网上查询破解消化。团支部书记马诗慧,平时就认真负责班级团建各项工作,对待这次“停课不停学”更是一丝不苟,每天排得满满当当,背单词、上网课、查资料一环扣一环,从不懈怠。女生周熠帆记录了她这样的一天:早上6:30起床,为家人做早餐,做家务;7:00早自学;8:00上网课;10:00做操;10:30继续网课……14:00整理笔记;15:00网上查询资料;16:00做操听音乐;17:00看书……

曹珊珊同学在邻居家收听“空中课堂”

王志慧和周熠帆两位同学学习姿势也是“不约而同”
学习不忘锻炼。疫情期间,同学们普遍向笔者表示,他们在上好每一节网课的同时,不忘上好“体育课”。他们说,身体好、免疫力强才是对疫情最好的防控。他们在家有的踢毽子,有的拍球,有的跳绳,有的做俯卧撑,有的做仰卧起坐。有的女生还自创健美操,伴随着优美的音乐,时不时跳起来、动起来、乐起来……(文/樊 琬 冯济韬 审核/胡作进)

彭圣捷同学的“扩胸”动作有点夸张

王志慧同学的仰卧起坐有模有样
